All our mirrors of open source software are available via http, https, ftp and an onion service. More information about our mirrors including statistics and contact information is available on our mirror info pages.
For information about dotsrc.org and our other services please go to our website.
| File Name ↓ | File Size ↓ | Date ↓ |
|---|---|---|
| Parent directory/ | - | - |
| participant-state-model.txt | 2.3 KiB | 2020-09-21 09:48:20 |
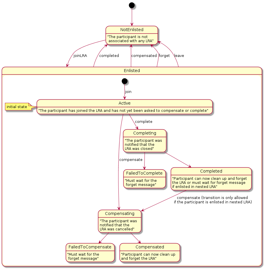
| participant-state-model.png | 57.3 KiB | 2020-09-21 09:48:20 |
| lra.sd | 974 B | 2020-09-21 09:48:20 |
| lra.png | 11.8 KiB | 2020-09-21 09:48:20 |
| lra-state-model.txt | 2.0 KiB | 2020-09-21 09:48:20 |
| lra-state-model.png | 50.3 KiB | 2020-09-21 09:48:20 |
| arch.png | 133.6 KiB | 2020-09-21 09:48:20 |